当前位置:首页>终端产品/方案>地质/水文灾害类监测设备 >
雷达流量计
RS-RAD-N01-3
建大仁科
雷达流量计系列产品,配合本公司水雨情立杆、主机使用,防护等级 IP68。可检测水流速、水位高度。485 通信,标准 ModBus-RTU 通信协议,最远通信距离 2000 米,产品供电为10-30V 宽电压供电,主要应用于水渠、河流等需要流量及水位监测的场合。
向下了解更多详细信息
功能特点
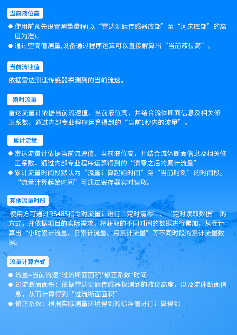
技术参数
产品选型
资料下载







| 供电 | DC 10-30V |
| 最大功耗 | 1.3W |
| 变送器元件耐温及湿度 | -40℃~+80℃,0%RH~95%RH (非结露) |
| 测速发射频率 | 24.00GHz |
| 测速范围 | 0.1 ~20m/s |
| 测速精度 | ±2% |
| 速度分辨率 | 0.01m/s |
| 测距发射频率 | 77GHz~79GHz |
| 水位测距范围 | 0.15 m ~65m(仅测量水位时最大量程) |
| 测距精度 | ±1mm@(4m,40%RH,25℃) |
| 测距分辨率 | 1mm |
| 使用高度 | 0~20m |
| 防水等级 | IP67 |
| RS- | 公司代号 | |||
| RAD- | 雷达检测 | |||
| N01- | RS485(ModBus协议) | |||
| 3 | 雷达流量计 | |||
请通过如下方式获取资料